Modern Operating Systems Intro
《现代操作系统》第一章自学笔记
操作系统(Operating System)
- 主流系统:Windows, Linux, FreeBSD, OS X
 - 交互(interface)方式:
- shell
 - GUI(Graphical User Interface)
 - 运行在用户态最底层,可以启动其它程序(例如浏览器)
 
 - 运行模式:
- 内核态(kernel mode / supervisor mode)
- 操作系统运行在内核态
 - 可以执行任意指令
 - 对硬件有完整控制权
 
 - 用户态(user mode)
- 其它软件都运行在用户态
 - 只能执行部分指令(例如无法进行I/O)
 
 
 - 内核态(kernel mode / supervisor mode)
 

普通软件可以随意替换重写,但是操作系统的组件,例如时钟中断处理程序(clock interrupt handler),就不可更改或重写,因为此程序受硬件保护。嵌入式系统(embedded systems)(没有内核态)和解释系统(intepreted systems)(非硬件方式区分组件)可能不受此规则约束。
操作系统的进化:
- Windows
- Windows 95/98/Me
 - Windows NT/2000/XP/Vista/Windows 7
 - 两条线完全不一样,只是UI看起来相似
 
 - UNIX系
- System V, Solaris, FreeBSD(来源于UNIX)
 - Linux(从UNIX依葫芦画瓢得来)
 
 
What is an Operating System?
操作系统有两大功能:
- 提供清晰易用的硬件资源管理方法(provide clean abstract set of resources)
 - 管理硬件资源(manage these hardware resources)
 
The Operating System as an Extended Machine
计算机底层是相当原始的,通过抽象化(abstraction)提升易用性,以SATA(Serial ATA)硬盘为例:
- 最初是超过450页的说明文档
 - 然后是硬盘驱动(disk driver),提供读写硬盘块接口
 - 最后是操作系统提供的文件系统
 

The Operating System as a Resource Manager
多路复用(multiplexing)
- 时间上复用(time)
- 不同用户或程序轮流使用资源
 - 队列管理以及使用时长由操作系统决定
 - 例子:多个程序在一个CPU上跑,打印队列
 
 - 空间上复用(space)
- 不同用户或程序取得部分资源
 - 例子:内存,硬盘
 
 
History of Operating Systems
Charles Babbage (1792–1871)提出了差分机,是计算机先驱
Ada Lovelace是世界上第一个程序员
Gen 1 (1945–55): Vacuum Tubes
- 电脑使用真空管
 - 没有编程语言(包括汇编),使用插线板(plugboards)
 - 没有操作系统
 - 1950s,出现了穿孔卡片(punched cards)
 - 例子:Colossus (Bletchley Park, England), Mark I (Harvard), ENIAC (UPenn)
 
Gen 2 (1955–65): Transistors and Batch Systems
1950s中期,晶体管(transistor)被发明
大型机(mainframes)
- 放在带空调的大型电脑房
 - 需要专业操作员
 - 数百万美元的价格,只有大公司、主要政府机构、大学才用得起
 
运行作业(job -> a program / a set of programs)的过程:
- 在纸上写程序(用FORTRAN或者汇编)
 - 穿孔成卡片
 - 把卡片交给操作员
 - 运行完成后,操作员会获取打印的输出
 
因为操作员东跑西跑,很浪费时间,所以出现了批处理系统(batch system)
- 由小型机器(例如IBM 1401)从卡片收集输入
 - 积攒一定量之后,拿去大型机(如IBM 7094)计算
 - 计算完成后,由小型机器(例如IBM 1401)负责打印输出内容
 - 在计算机之间负责传输数据的介质是磁带(tape)
 
输入作业的结构:
- $JOB card
- 最大运行时间
 - 计费账号
 - 程序员名字
 
 - $FORTRAN card
- 告诉系统加载FORTRAN编译器
 - $FORTRAN card后面跟着FORTRAN程序
 
 - $LOAD card
- 让操作系统加载刚刚编译的目标程序
 
 - $RUN card
- 让操作系统运行程序并使用$RUN card后面跟着的数据
 
 - $END card
- 标志作业结束
 
 
当时主流操作系统:
- FMS (the Fortran Monitor System)
 - IBSYS (IBM 7094的操作系统)
 
Gen 3 (1965–1980): ICs and Multiprogramming
当时有两种完全不同的产品线:
- 负责科学计算的计算机,例如IBM 7094 -> word-oriented
 - 负责磁带整理和打印的计算机,例如IBM 1401 -> character-oriented
 
System/360的出现一举合并了两条产品线
- 后续系列有370, 4300, 3080, 3090
 - zSeries是此系列最新机型
 - 首个采用集成电路(ICs / Integrated Circuits)的主流机型,并且价格跟性能都比基于晶体管的计算机好很多
 
OS/360是System/360系列的操作系统
- 数千个程序员写了几百万行汇编
 - 因为太复杂,总是修了旧的bug又引入了新的bug,最后成了烂摊子
 - 虽然坑,但是用户总体还是满意的
 
多道程序处理(multiprogramming)
- 在一个程序等待I/O的时候,另一个程序可以使用CPU,从而避免资源闲置
 - 现在叫多任务处理
 
外部设备联机并行操作(spool / Simultaneous Peripheral Operation On Line)
- 当一个作业运行完之后,可以直接从磁盘读取新作业并载入空出的内存运行
 - IBM 1401失去用武之地
 - 现代例子:打印机队列
 
分时系统(timesharing)
- 多个用户可以同时使用同一台计算机
 - 兼容分时系统(CTSS / Compatible Time Sharing System)是第一个通用的分时系统,在麻省理工开发
 
MULTICS (MULTiplexed Information and Computing Service)
- 著名的分时操作系统(time-sharing operating system)
 - 1964年由贝尔实验室(Bell Labs)、麻省理工学院及美国通用电气公司(General Electric)所共同参与研发
 - 很多用户直到1990s晚期才关闭MULTICS系统
 - 在这里可以找到MULTICS系统的更多信息
 

小型机(minicomputers)的崛起:
- DEC PDP-1 (1961)
- 仅售$120,000,是IBM 7094价格的5%
 - 在一些非数值计算上,跟IBM 7094的速度差不多
 
 
UNIX系统在此阶段的发展
- IEEE制定了标准:POSIX / Portable Operating System Interface
 - System V (AT&T)
 - BSD / Berkeley Software Distribution (UC Berkeley)
 - MINIX (1987) -> MINIX 3
- 是UNIX的仿制品
 - 主要用于教学
 - 官网在此,提供免费下载
 
 - Linux (inspired by MINIX)
 
Gen 4 (1980–Present): Personal Computers
随着大规模集成电路(LSI / Large Scale Integration circuit)的出现,PC时代到来了。PC在当时叫微机(microcomputers,微型计算机)。
- 1974年,Intel 8080造出了第一个通用8-bit CPU
- Gary Kildall为这个CPU写了操作系统,叫CP/M (Control Program for Microcomputers)
 - Intel觉得基于磁盘的微机没前途,所以就让Gary Kildall拿到了版权
 - Gary Kildall随后开了个公司,叫Digital Research,主要开发和销售CP/M
 
 - 1977年,Digital Research重写了CP/M,使其能在各种CPU上面跑,例如Intel 8080,Zilog Z80等等
 - 1980s,IBM设计了IBM PC,并且需要能在上面运行的软件,接下来轮到比尔盖茨表演空手套白狼~
- IBM找了比尔盖茨询问他的BASIC解释器
 - 比尔盖茨让IBM找当时如日中天的Digital Research
 - Digital Research没理IBM,合作告吹
 - 于是IBM又找比尔盖茨,这回要操作系统
 - 盖茨从Seattle Computer Products那里以$75,000买了DOS (Disk Operating System),然后加上自己的BASIC解释器一起转手给了IBM。不过盖茨没让IBM买断,而是跟IBM PC硬件捆绑销售。
 - IBM需要对DOS做一些修改,于是盖茨直接请了写DOS的人(Tim Paterson)来微软公司
 - 最后这个系统叫做MS-DOS (MicroSoft Disk Operating System)
 
 - 1983年,IBM PC/AT搭配Intel 80286 CPU作为IBM PC的继承者横空出世
- 这时候CP/M已经差不多要凉了
 - MS DOS越来越红火,在后来的Intel 80386 & 80486 CPU上都广泛使用
 
 - 此时操作系统都是命令行,乔布斯从Xerox那里看到了GUI,并意识到了GUI的潜在价值,于是就推出了带GUI的电脑
- Lisa(由于太贵而失败)
 - Macintosh(大获成功,因为操作方式对用户友好)
 
 - 微软看到Macintosh的成功,于是依葫芦画瓢搞了个Windows
- 1985-1995年,Windows只是作为MS DOS的图形界面
 - 1995年,推出了Windows 95,此时MS DOS只负责启动以及运行老的DOS程序
 - 1998年,推出了改进版,叫Windows 98,不过仍然包含大量16位Intel汇编
 
 - Windows NT(Windows New Technology)看起来跟之前没区别,但是底层已经完全重写,是32位的系统
- 1999年,Windows NT 5.0改名为Windows 2000,尝试完全代替Windows 98,但是没有成功
 - 所以微软又推出了Windows 98的改良版,叫Windows Me (Millennium Edition)
 
 - 2001年,微软推出了Windows 2000的改进版,就是我们熟知的Windows XP
- Windows XP主要分支:
- 客户端(client)
 - 服务器端(server)
 - 嵌入式系统(embedded)
 
 - 这些分支导致各种服务包(service packs)出现
 
 - Windows XP主要分支:
 - 2007年,微软推出了Windows Vista
- 微软寄予厚望,然而Windows Vista凉透了
 
 - 2009年,微软推出了Windows 7
- 七个月内,Windows 7的份额就超过了Windows Vista
 
 - 2012年,微软推出了Windows 8
- 书上到这里就结束了,但是实际上Windows 8又凉了
 
 - 2015年,微软推出了Windows 10
- 可以从Windows 7免费升级到Windows 10
 
 
x86架构主要有两个变种:
- x86-32 (32-bit)
 - x86-64 (64-bit)
 
UNIX系的GUI
- X Window System (X11)
 - 完整的GUI是运行在X11之上的,例如Gnome, KDE
 
网络操作系统(network operating systems)
分布式操作系统(distributed operating systems)
Gen 5 (1990–Present): Mobile Computers
- 1946年,贝尔实验室造出了第一个移动电话,只不过重达40kg
 - 1970s,第一个真正意义上的移动电话被造出来,只有1kg重
 - 1990s中期,诺基亚造出了N9000,是手机和PDA(Personal Digital Assistant)的结合体
 - 1997年,爱立信造出了第一个概念智能手机GS88 "Penelope",不过只有原型机,最后没有公开发售。图片取自这篇介绍GS88的文章
 


手机操作系统有:
- Symbian OS (Nokia, 1998年)
- 主要厂商:诺基亚,三星,索尼爱立信,摩托罗拉
 
 - Blackberry OS (RIM / BlackBerry, 2002年)
 - iOS (Apple, 2007年)
- 随着第一代iPhone一起发布
 
 - Android (Google, 2008年)
- 基于Linux,开源
 
 - Windows Phone (Microsoft, 2010年)
- 已经凉了
 
 
Computer Hardware Review

Processors
关于计算机的“大脑”CPU:
- CPU的基本周期(basic cycle):
- 从内存取出指令(fetch instruction)
 - 解码以确定类型和操作数(decode type and operands)
 - 执行指令(execute)
 
 - 指令集(Instruction set)
- x86
 - ARM
 - CPU只能执行自己架构的指令
 
 - 寄存器(registers)
 - 流水线(pipeline)技术
- 现代CPU一个周期可以执行多条指令
 - 指令一旦被获取就必须执行完
 
 - 超标量(superscalar)架构
- 多个执行单位
- 整数运算(integer arithmetic)
 - 浮点数运算(floating-point arithmetic)
 - 布尔运算(boolean operation)
 
 - 多条指令被同时获取并解码,然后存放到缓冲区(holding buffer)
 - 一旦执行单位空闲,就会到缓冲区查看是否有能执行的指令
 - 副作用:程序的指令经常不按顺序执行
 
 - 多个执行单位
 

Multithreaded and Multicore Chips
摩尔定律(Moore’s law):芯片中晶体管的数量每十八个月翻一番(the number of transistors on a chip doubles every 18 months)
多线程(multithreading)/ 超线程(hyperthreading)
- SPARC, Power5, Intel Xeon, Intel Core都支持多线程
 - 允许CPU保持两个线程的状态,并且可以在纳秒级的时间内来回切换
 - 不是真正的并行处理,一次只有一个进程在跑
 - 每个线程在操作系统看来就是一个CPU核心,所以双核四线程看起来就是四核
 
CPU核心(core)
- 每个核心都是完整的处理器
 - Intel Xeon Phi和Tilera TilePro等CPU,已经超过60核
 - GPU (Graphics Processing Unit)核心更多,有数以千计的微核,擅长大量简单的并行运算
 

Memory
又快又大还便宜的内存是不存在的~
内存系统采用分层结构:
- CPU内部的寄存器(最快)
- 32-bit的CPU上的储存空间是32*32 bits(=0.128KB)
 - 64-bit的CPU上的储存空间是64*64 bits(=0.512KB)
 
 - 高速缓存(cache memory)
- 高速缓存行(cache lines)
- 通常情况下,大小是64bytes
 - line 0 -> addr 0-63, line 1 -> addr 64-127, 以此类推
 - 高速缓存命中(cache hit)-> 无需访问内存
 
 - L1 cache
- 通常在CPU内部
 - 访问L1 cache没有延迟
 - 通常大小是16KB
 
 - L2 cache
- 访问L2 cache有1-2个时钟周期的延迟
 - 大小在MB级别
 
 - 因为价格比较贵,所以空间也是很小的
 
 - 高速缓存行(cache lines)
 - 主存储器 / 主存(Main memory / RAM -> Random Access Memory)
- 曾经叫磁芯储存器(core memory),因为1950s-1960s内存是用可磁化的铁磁体(magnetizable ferrite cores)做的
 - 断电数据就没了
 
 - 只读储存器(ROM -> Read Only Memory)
- 非易失(non-volatile)储存器
 - 速度快而且便宜,但是一次写死不能改
 
 - EEPROM(Electrically Erasable PROM)和闪存(flash memory)
- 非易失(non-volatile)储存器
 - 闪存通常作为电子设备的储存介质
 
 - CMOS(Complementary Metal-Oxide-Semiconductor)
- 易失(volatile)储存器
 - CMOS保存电脑当前时间日期,以及一些配置参数(例如启动顺序)
 - CMOS由单独的电池供电
 
 

Disks
磁盘(magnetic disk / hard disk)很便宜,但是比内存慢多了
机械硬盘内部长这样:

机械硬盘的特点:
- 转速:5400, 7200, 10800 RPM
 - 磁道(track):是盘片上的环形区域(annular region)
 - 柱面(cylinder):当前磁盘臂位置的所有磁道的集合
 - 扇区(sector):从磁道划分而来,通常扇区大小为512bytes
 
固态硬盘(SSD -> Solid State Disk)的特点:
- 数据储存在闪存
 - 没有机械结构
 
I/O Devices
I/O设备由两部分组成,分别是设备控制器和设备本身
操作系统通过驱动(device driver)跟设备控制器交互
I/O的方式有三种:
- 忙等待(busy waiting)
- 发出system call调用设备,然后循环检查是否完成
 - 缺点:占据CPU直到I/O完成
 
 - 中断(interrupt)
- 设备驱动器通知设备控制器
 - 设备控制器启动对应设备
 - 设备控制器在I/O完成后向中断控制器发信号
 - 中断控制器接收信号后,告知CPU,并把设备编号放到总线上
 - CPU决定处理中断,把程序计数器和PSW压栈,CPU切换到内核模式
 - 通过中断向量(interrupt vector)寻找中断处理程序的地址
 - 开始执行中断处理程序,取走刚刚入栈的程序计数器和PSW,然后查询设备状态
 - 中断处理完成后,返回到用户程序第一条未执行指令
 
 - DMA(Direct Memory Access)
- 无需CPU干预
 - 处理完成后会引发中断
 
 

Buses
总线(Bus)是计算机组件交换数据的方式
大型x86系统结构如下所示:

几种不同的总线(最下面是最新的技术):
- ISA (Industry Standard Architecture)
 - PCI (Peripheral Component Interconnect)
 - PCIe (Peripheral Component Interconnect Express)
 
几种总线架构
- 共享总线架构(shared bus architecture)
- 多设备用同一条线传输数据
 - 例子:ISA, PCI
 
 - 并行总线架构(shared bus architecture)
- 一次可以发送多位数据
 - 例子:ISA, PCI
 
 - 串行总线架构(serial bus architecture)
- 通过单个数据通路(lane)发送所有数据
 - 跟并行总线架构相比,无需保证数据同时到达
 - 例子:PCIe
 
 
DMI (Direct Media Interface):连接南桥芯片(Southbridge)和北桥芯片(Northbridge)
USB (Universal Serial Bus)
- 最初是为了连接慢速I/O设备,例如鼠标键盘
 - USB 1.0 -> 12 Mbps
 - USB 2.0 -> 480 Mbps
 - USB 3.0 -> 5 Gbps
 
SCSI (Small Computer System Interface)
- 跟周边设备(例如:硬盘、软驱、光驱、打印机、扫描仪等)通信
 - 通常在服务器和工作站能看到
 - 传输速率:640 MB/s
 
即插即用(plug and play)
- 系统自动收集I/O设备信息
 - 集中赋予中断级别和I/O地址
 
Booting the Computer
BIOS (Basic Input Output System)
- 在主板(motherboard)上
 - 包含一些低级I/O软件(例如:读取键盘,写屏幕)
 - 储存在闪存(flash RAM)中
 - 操作系统可以更新BIOS
 
计算机启动过程:
- BIOS开始运行
 - 通过扫描各类总线,检测安装的内存数量,以及各类基本设备和外设
 - 根据CMOS中的设备清单来决定启动的设备(从光驱,硬盘,USB)
 - 启动设备的第一个扇区被读入内存执行,然后找出活动的(active)分区
 - 从该分区读取第二个启动装载模块(bootloader)
 - 这个bootloader从活动分区读取并启动操作系统
 - 操作系统检查硬件是否都有驱动程序,然后把驱动程序载入内核
 - 初始化分页表,创建一系列后台进程,启动GUI
 
The Operating System Zoo
Mainframe Operating Systems
大型机操作系统主要提供三类服务:
- 批处理(batch)
- 处理无需人工干预的周期性任务(processes routine jobs without any interactive user present)
 
 - 事务处理(transaction processing)
- 处理大量的小型请求(handle large numbers of small requests)
 
 - 分时(timesharing)
- 允许多个远程用户同时使用(allow multiple remote users to run jobs)
 
 
Server Operating Systems
服务器操作系统通常在作为服务器的PC,工作站,以及大型机跑
典型的服务器操作系统有:Solaris, FreeBSD, Linux, Windows Server 201x
Multiprocessor Operating Systems
多处理器操作系统可以整合大量算力,可以细分为:parallel computers, multicomputers, multiprocessors
Personal Computer Operating Systems
常用的个人电脑操作系统:
- Linux
 - FreeBSD
 - Windows 7/8/10
 - OS X
 
Handheld Computer Operating Systems
掌上计算机,又称为PDA (Personal Digital Assistant),例如:手机,平板
目前掌上计算机操作系统有:Android, iOS
Embedded Operating Systems
嵌入式操作系统一般是在控制设备的计算机允许,通常不允许安装软件
嵌入式例子:微波炉,汽车,MP3播放器等等
常见的嵌入式操作系统:
- 嵌入式Linux
 - QNX
 - VxWorks
 
Sensor-Node Operating Systems
传感器节点操作系统有多种用途,例如保卫国界,降水测量,森林火灾探测等等
常见的传感器节点操作系统:TinyOS
Real-Time Operating Systems
实时操作系统分两类:
- 硬实时系统(hard real-time system)
- 必须在限定时间内进行操作
 - 通常用于工控领域,民航领域等等
 
 - 软实时系统(soft real-time system)
- 可以偶尔违反时限,并且不会带来严重后果
 - 通常用于数字音频,智能手机等等
 
 
实时操作系统这个分类,跟嵌入式系统和掌上计算机操作系统有一定的重叠
常见的实时操作系统:eCos
Smart Card Operating Systems
智能卡操作系统跑在信用卡大小的卡片上
两种主要供电方式:
- 直接接触读卡器供电(contacts in the reader)
 - 接近读卡器,感应供电(inductively powered)
 
部分智能卡使用了Java,因此带有Java虚拟机(JVM)
Operating System Concepts
Processes
进程(Processes)-> 正在执行的程序
地址空间(address space)
- 进程可以进行读写的地方
 - 包含可执行程序,程序数据,堆栈(stack)
 
进程表(process table)
- 储存了所有进程的信息
 - 通常是数组或者链表结构
 
挂机的进程(suspended process)包括:
- 地址空间,又叫磁芯映像 / 核心映像(core image)
 - 对应的进程表项
 
进程树(process tree)

UID (User IDentification)
- 每个用户都有一个UID
 - 同一用户启动的所有进程都会有相同的UID
 - 子进程的UID跟父进程一样
 - superuser(UNIX) / Administrator(Windows)
- 作为系统的超级用户或管理员,拥有很高的权限,可以无视很多规则
 
 
GID (Group IDentification)
- 用户可以是组员
 - 每个组都有一个GID
 
Address Spaces
内存地址是32位或者64位
如果内存超了,操作系统会调用虚拟内存(virtual memory)
Files
目录(directory)-> 可以把文件分组存放
根目录(root directory)-> 目录的顶部
路径名(path name)
- 绝对路径(absolute path)
 - 相对路径(relative path)
 - 路径有两种写法:
- / (slash, UNIX)
 - \ (backslash, Windows)
 
 
工作目录(working directory)-> 进程工作的目录,可以被改变
尝试打开文件:
- 如果允许访问,会返回文件描述符(file descriptor),是一个小整数
 - 如果拒绝访问,会返回错误码
 
挂载(mount)机制 (UNIX)
- 可以把外部的文件数接到根文件系统上(root file system)
 - 下图是挂载CD-ROM
 

特殊文件(special file)
- UNIX一切皆文件
 - block special files(例如:磁盘)
 - character special files(例如:打印机,调制器等)
 - 特殊文件保存在/dev
- 例如:/dev/lp是打印机
 
 
管道(pipe)
- 用于连接两个进程
 - 进程A把管道当成普通的输出文件
 - 进程B把管道当成普通的输入文件
 
Input/Output
常见I/O设备有:键鼠,显示器,打印机等等
Protection
rwx bits
- r -> read = 4
 - w -> write = 2
 - x -> execute = 1
 - rwxr-x--x = 751 -> owner rwx, other group rx, everyone else x
 
The Shell
提示符(prompt)
Shell有很多种:sh, csh, ksh, bash
标准输出重定向【>】(stdout redirect):date > file
标准输入重定向【<】(stdin redirect):sor t < file1 > file2
管道【|】(pipe):cat file1 file2 file3 | sort > /dev/lp
不等待执行结束【&】(give prompt immediately):cat file1 file2 file3 | sort > /dev/lp &
Ontogeny Recapitulates Phylogeny
标题一个词都不认识哎。。。
- Ontogeny -> 个体发生学
 - Recapitulates -> 重复((BIOLOGY) repeat (an evolutionary or other process) during development and growth)
 - Phylogeny -> 系统发育学
 - 标题意思:个体重复系统发育
 - 人话:新的产品种类总是容易重蹈覆辙
 
核心观点:当前过时的东西,过几年因为技术的发展可能又在新的产品种类上复活了
- 解释器(interpreter) vs. 直接执行(direct execution)
 - 汇编 vs. 高级语言
 - 单道程序处理(monoprogramming) vs. 多道程序处理(multiprogramming)
 
System Calls
count = read(fd, buffer, nbytes);
- fd -> 指定文件
 - buffer -> 指向缓冲区
 - nbytes -> 要读的字节数
 - count -> 实际读到的字节数,由系统调用返回。如果出错,count = -1
 

POSIX大约有100个过程调用(procedure calls),绝大部分POSIX过程都会触发系统调用
下面是一些主要的POSIX系统调用
| Process management | |
|---|---|
| Call | Description | 
| pid = fork() | Create a child process identical to the parent | 
| pid = waitpid(pid, &statloc, options) | Wait for a child to terminate | 
| s = execve(name, argv, environp) | Replace a process’ core image | 
| exit(status) | Terminate process execution and return status | 
| File management | |
|---|---|
| Call | Description | 
| fd = open(file, how, ...) | Open a file for reading, writing, or both | 
| s = close(fd) | Close an open file | 
| n = read(fd, buffer, nbytes) | Read data from a file into a buffer | 
| n = write(fd, buffer, nbytes) | Write data from a buffer into a file | 
| position = lseek(fd, offset, whence) | Move the file pointer | 
| s = stat(name, &buf) | Get a file’s status information | 
| Directory- and file-system management | |
|---|---|
| Call | Description | 
| s = mkdir(name, mode) | Create a new directory | 
| s = rmdir(name) | Remove an empty directory | 
| s = link(name1, name2) | Create a new entry, name2, pointing to name1 | 
| s = unlink(name) | Remove a directory entry | 
| s = mount(special, name, flag) | Mount a file system | 
| s = umount(special) | Unmount a file system | 
| Miscellaneous | |
|---|---|
| Call | Description | 
| s = chdir(dirname) | Change the working directory | 
| s = chmod(name, mode) | Change a file’s protection bits | 
| s = kill(pid, signal) | Send a signal to a process | 
| seconds = time(&seconds) | Get the elapsed time since Jan. 1, 1970 | 
System Calls for Process Management
Fork
- 是在POSIX中创建进程的唯一途径
 - 子进程在创建的时候跟父进程一模一样
 - 任何后续变化都不会互相影响
 - Fork的返回值,在子进程中是0,在父进程中等于子进程的PID (Process IDentifier)。这也是区分父进程和子进程的方法。
 
waitpid
- 等待任意一个子进程终止
 - 可以指定等待特定的子进程,或者是等待老的子进程(参数pid = -1)
 - waitpid完成时,statloc会被赋值为子进程的退出状态(exit status)
 
execve(exec)
- 参数
- name -> the name of the file to be executed
 - argv -> a pointer to the argument array
 - environp -> a pointer to the environment array
 
 - 替换进程的核心映像(core image)
 - 变种(可以忽略或者指定参数):execl, execv, execle
 
exit
- 进程终止执行时使用
 - exit status范围是0-255(通过waitpid中的statloc返回给父进程)
 
下面是一个高度简化的shell,用以说明fork,waitpid和execve的使用
1  | 
  | 
下面是cp命令的过程展示
1  | cp file1 file2  | 
- shell会fork出一个子进程
 - 子进程找到,执行cp并传入参数
 - cp程序的入口是main(argc, argv, envp)
- argc(=3) -> 在命令行上,包括程序名字在内的参数数量
 - argv -> 指向数组的指针(a pointer to an array)
- argv[0] -> "cp"
 - argv[1] -> "file1"
 - argv[2] -> "file2"
 
 - envp -> 指向环境的指针(a pointer to the environment)
- an array of strings (name = value)
 - 用来传入各种环境变量(environment variables)
- 例如:terminal type, home directory name
 - 如果什么都不传入,那envp = 0
 
 
 
 
UNIX进程的内存被分为三部分:
- 正文段(text segment)
 - 数据段(data segment)
- 向上增长(grows upward)
 
 - 堆栈段(segment segment)
- 向下增长(grows downward)
 
 
使用malloc可以动态分配内存

System Calls for File Management
open
- 想要读写文件,必须先打开文件
 - open参数:
- file -> absolute path / relative path
 - how
- O_RDONLY -> read
 - O_WRONLY -> write
 - O_RDWR -> read and write
 - O_CREAT -> create
 
 
 - 返回的file descriptor可以进行读写操作
 - 最后需要使用close关闭文件
 
read & write
- fd, buffer, nbytes
 - 返回实际字节数。如果出错,返回-1
 
Lseek
- 移动文件指针
 - lseek参数:
- fd -> file descriptor
 - offset -> file position
 - whence -> position type
- 相对文件开头
 - 当前位置
 - 相对文件末尾
 
 
 - 返回指针移动后,在文件中的绝对位置
 
stat
- 获取文件相关信息
- 文件类型(普通文件,特殊文件,目录等)
 - 大小
 - 最后修改时间
 - 若干其它信息
 
 
System Calls for Directory Management
mkdir -> 创建空目录
rmdir -> 删除空目录
link(链接)
- 创建一个同步的链接,用以共享文件
 - 两个路径都指向同一个文件
 - i-nodes表记载了文件的相关信息
 - i-number是i-nodes的引用,UNIX通过i-number来标识文件
 - link的本质就是,创建新目录,但是使用原有文件的i-number
 

mount(挂载)
- 用于合并两个文件系统
 - 例子:mount("/dev/sdb0", "/mnt", 0);
 - 取消挂载使用umount
 

Miscellaneous System Calls
chdir
- 改变当前工作目录
 - 例子:chdir("/usr/ast/test");
 
chmod
- 改变文件权限 / 保护模式
 - 例子:chmod("file", 0644);
 
The Windows Win32 API
Windows和UNIX的编程模式(programming model)不同:
- UNIX是系统调用(system call)
 - Windows是事件驱动(event driven)
 
Win32 API
- 包含数千个调用
 - 部分会触发系统调用,也有一些是在用户空间执行
 - 可以管理窗口,图形,文本,字体,滚动条,对话框,菜单等等
 
下面是一些UNIX系统调用对应的Win32 API
| UNIX | Win32 | Description | 
|---|---|---|
| fork | CreateProcess | Create a new process | 
| waitpid | WaitForSingleObject | Can wait for a process to exit | 
| execve | (none) | CreateProcess = fork + execve | 
| exit | ExitProcess | Terminate execution | 
| open | CreateFile | Create a file or open an existing file | 
| close | CloseHandle | Close a file | 
| read | ReadFile | Read data from a file | 
| write | WriteFile | Write data to a file | 
| lseek | SetFilePointer | Move the file pointer | 
| stat | GetFileAttributesEx | Get various file attributes | 
| mkdir | CreateDirectory | Create a new directory | 
| rmdir | RemoveDirectory | Remove an empty directory | 
| link | (none) | Win32 does not support links | 
| unlink | DeleteFile | Destroy an existing file | 
| mount | (none) | Win32 does not support mount | 
| umount | (none) | Win32 does not support mount, so no umount | 
| chdir | SetCurrentDirectory | Change the current working directory | 
| chmod | (none) | Win32 does not support security (although NT does) | 
| kill | (none) | Win32 does not support signals | 
| time | GetLocalTime | Get the current time | 
CreateProcess -> Windows有进程层次,但并非是关系较强的父子链,创建进程后两者是平等的
Operating System Structure
Monolithic Systems
单体系统(Monolithic System)
- 整个操作系统在内核态以单一程序的方式运行
 - 可以高效的任意调用procedure
 - 任意一个procedure出问题,整个系统就会崩溃
 - 基本结构如下:
- main procedure
 - service procedure
 - utility procedure
 
 - 系统支持载入扩展(extension)
- 共享库(shared library, UNIX)
 - 动态链接库(DLL -> Dynamic-Link Library, Windows)
 
 

Layered Systems
THE系统是首个层次式系统(Layered System)
- 1968年,由E. W. Dijkstra在Technische Hogeschool Eindhoven搭建
 - 是为荷兰的计算机Electrologica X8设计的批处理系统
 - 上层无需关心底层的实现
 
THE系统的层次如下:
| Layer | Function | 
|---|---|
| 5 | The operator | 
| 4 | User programs | 
| 3 | Input/output management | 
| 2 | Operator-process communication | 
| 1 | Memory and drum management | 
| 0 | Processor allocation and multiprogramming | 
Microkernels
微内核(Microkernel)
- 把操作系统分成若干模块
 - 只有微内核运行在内核态,其它模块作为用户进程运行
 - 模块崩溃不会造成整个系统的崩溃
 - 常见的现代操作系统只有OS X使用微内核(Mach microkernel)
 - 微内核因为高度可靠,常见于实时、工业、航天、军事等领域
 - 常见的微内核有:Integrity, K42, L4, PikeOS, QNX, Symbian, MINIX 3
 
MINIX 3的微内核由12000行左右的C代码和1400行左右的汇编(用于捕获中断,切换进程等)构成

MINIX处于用户态的层次:
- device drivers
- 没有I/O的物理访问权
 - 使用kernel call来让内核代为完成I/O行为
 
 - servers
- 能够完成操作系统的多数工作
 - 再生服务器(reincarnation server)
- 负责检查其它servers和drivers是否正常工作
 - 如果发现错误,会自行修复,无需用户干预
 
 
 - user programs
- 需要给servers发送短消息请求POSIX系统调用
 
 
Client-Server Model
客户端(client)构造消息,发给服务端(server),服务端完成工作并发送回应。例如:客户端请求Web页面,服务端返回对应的页面数据。
Virtual Machines
虚拟机在本书的第七章Virtualization and the Cloud有做详细介绍
CMS (Conversational Monitor System) -> a single-user, interactive
system
The Java Virtual Machine
JVM (Java Virtual Machine)
- Java编译器为JVM生成代码
 - 有JVM解释器的地方,就能执行代码
 - 代码在保护环境下隔离执行,不会造成破坏
 
Exokernels
外核(exokernel)
- 负责给虚拟机分配独占的资源(每个虚拟机仅获得一部分资源)
 - 省去了一层映射
 
The World According to C
The C Language
显式指针(explicit pointer)
- 指针是指向(包含对象的地址)一个变量或数据结构的变量
 - 理论上,指针是有类型的
 
1  | char c1, c2, *p;  | 
C语言没有内建字符串(string)、线程(thread)、包(package)、类(class)、对象(object)、类型安全(type safety)、垃圾回收(garbage collection)等
Header Files
- .c -> 代码文件
 - .h -> 头文件
 
头文件可以声明和定义很多东西,也可以使用一些简单的宏(macros)
1  | 
  | 
1  | /* macros可以带参数 */  | 
1  | /* macros可以带条件 */  | 
Large Programming Projects
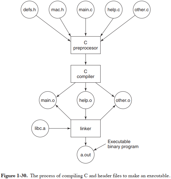
C程序编译过程:
- C预处理器(C preprocessor)
- 处理#include,把内容都加入代码里,然后把结果传给C编译器
 
 - 通过C编译器生成.o文件(object file)
- object file包含了目标机器的二进制指令
 
 - linker把object file组合成一个单一的可执行程序(.out文件)
- 任何调用的库(library)在此阶段会被包含进去
 
 

make (UNIX)
- 可以读入Makefile
 - Makefile写明了文件依赖关系
 - 通过检查object file的变动来决定是否重新编译